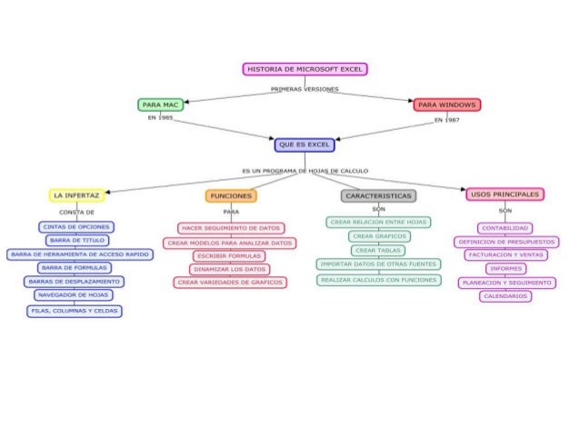
Mapa Mental Textos Funcionales
Mapa Mental Textos Funcionales. Los mapas mentales son un método muy eficaz, para extraer y memorizar información. Textos funcionales escolares mapas mentales publicado el marzo 17 2018 marzo 17 2018 por pequenashuelllasdeinformacion un mapa mental es un diagrama o herramienta de aprendizaje utilizada para representar conceptos o ideas asociadas a un tema particular es decir corresponden a una herramienta empleada para facilitar.

Reformas los principales sectores exportadores fueron la minería la ganadería y la agricultura 6. Mind map by olgamonterroza.0, created more than 1 year ago. Los mapas mentales son una forma de organizar y generar ideas por medio de la asociación con una representación gráfica. En los textos funcionales se encuentran los:
Todos Los Mapas Mentales Tienen Elementos Comunes.
Los mapas mentales son una forma de organizar y generar ideas por medio de la asociación con una representación gráfica. Mapas mentales similares esbozo del mapa mental. Como hacer mapas mentales cuadro sinóptico Los textos funcionales como los personales y expositivos abarcan espacios o situaciones que impactan sobre la forma como debemos actuar y decir.
Los Textos Funcionales Escolares Se Conforma De:
Textos funcionales laborales y sociales. Introducción incluye el saludo y se plantea el asunto en términos directos y precisos; Cuadro sinóptico mapa conceptual mapa mental cuadro sinóptico el cuadro sinóptico es un resumen que presenta información compactada de un texto. Mapa mental caracteristicas externas e internas de los textos funcionales.
“Un Mapa Mental Es La Forma Más Sencilla De Gestionar El Flujo De Información Entre Tu Cerebro Y El Exterior, Porque Es El Instrumento Más Eficaz Y Creativo Para Tomar Notas Y Planificar Tus Pensamientos”.
En la conclusión se puede manifestar que se esta a la espera de una. En los textos funcionales se encuentran los: En el desarrollo se presentan las particularidades del problema de la petición; Luego, solo haz clic en el texto para cambiar las.
La Principal Finalidad De Un Mapa Mental Es Memorizar.
Mapas conceptuales en 2020 con imagenes mapa conceptual problemas medioambientales mapas Asignatura taller de lectura y redaccin ii grado. Cumplen con una funcion o proposito: Un mapa mental es un diagrama usado para representar palabras, ideas, tareas, lecturas, dibujos, u otros conceptos ligados y dispuestos radicalmente alrededor de una palabra clave o de una idea central.





Posting Komentar untuk "Mapa Mental Textos Funcionales"