Clasificacion De Textos Funcionales
Clasificacion De Textos Funcionales. Presenta en pocas palabras un texto o película. Lo mismo sucede con la función conativa o apelativa.

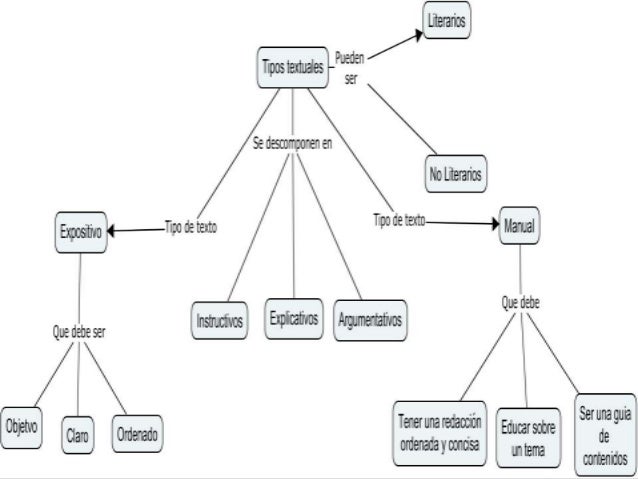
Se les llama funcionales porque cumplen con una función específica, y no son de recreación. Los textos funcionales escolares son documentos que registran o exponen informacion. Los textos funcionales publicitarios o didácticos estos textos tienen como finalidad la promoción de productos y servicios. Estos se comprenden diversos tipos de organizadores gráficos como el cuadro sinóptico.
Conceptocaracterísticas Externascaracterísticas Internastipos #Comunicacion #Textosfuncionales
Se les llama funcionales porque cumplen con una función específica, y no son de recreación. Lo mismo sucede con la función conativa o apelativa. Los textos funcionales se dirigen a un receptor en forma directa, clara y precisa para indicarle los pasos o acciones a seguir para realizar una o varias acciones. Clasificación según la especialidad en esta clasificación encontramos los siguientes tipos:
Un Texto Funcional Es Aquel Texto Donde Predomina La Función Apelativa O Conativa Del Leguaje, En Ellos Se Expresan Órdenes, Instrucciones, Directivas, Mandatos O Una Secuencia De Acciones A Tomar.
Los textos funcionales son textos en donde predomina la función apelativa o conativa y la referencial del lenguaje eso quiere decir que como si estuviera dando una orden. Los textos funcionales pueden ser personales, escolares, laborales. Estos se comprenden diversos tipos de organizadores gráficos como el cuadro sinóptico. Presenta en pocas palabras un texto o película.
Existen Varias Categorías De Textos Funcionales Y Subcategorías Dentro De Estas, Los Encontramos En Todos Lados Desde Apuntes Para El Colegio, Recetarios, Manuales, Incluso En Nuestros Artículos De Salud Y Belleza.
Los textos funcionales publicitarios o didácticos estos textos tienen como finalidad la promoción de productos y servicios. La publicidad es una forma de comunicación visual, escrita, o auditiva cuya función principal es informar, difundir y persuadir al consumidor sobre un producto o servicio, insertar una nueva marca o producto dentro del mercado de consumo, mejorar la imagen de una marca o reposicionar un producto o marca en la mente de. Escolares, personales, laborales y sociales de acuerdo con los enunciadores y los enunciatarios, la finalidad que se persigue con su uso, el lugar donde se aplican (escuelas, oficinas, dependencias oficiales, empresas, Los textos funcionales comparten las mismas funciones de la lengua y poseen características generales en común.
¿Cuál Es La Clasificación De Los Textos Funcionales?
Una receta de cocina, una publicidad, un texto científico, un texto didáctico, un manual de instrucciones. Los textos funcionales son escritos que tienen una utilidad práctica y cumplen con un propósito específico: Los textos funcionales se clasifican en: Por lo tanto, su intención es didáctica, es decir, facilitan el aprendizaje de los estudiantes.





Posting Komentar untuk "Clasificacion De Textos Funcionales"